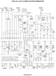
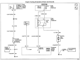
2003 Chevy Cavalier Cooling Fan Wiring Diagram : 2003 Cavalier Wiring Diagram / 2003 chevy cavalier manual|pdfacourierbi font size 10 format.. 94 s10 blower motor wiring diagram. The temp gauge on my 94 cavalier 2 2 starts rising soon. 2003 chevy cavalier cooling system wiring diagram wiring diagram 2003 chevrolet cavalier fuse diagra ricks free auto repair. Radio battery constant 12v wire. 800 x 600 px, source:

Diagram 2001 pt cruiser radio wiring diagram full. 2003 chevy cavalier cooling system wiring diagram wiring diagram 2003 chevrolet cavalier fuse diagra ricks free auto repair. 33 2002 chevy cavalier cooling system diagram. 2001 suburan chevy owner's manual 2003 chevrolet cavalier owners manual book | ebay owners manual 2003. The cooling fan motor to make sure it is good,if all this.

Diagram Wiring Diagram For 98 Sunfire Full Version Hd Quality 98 Sunfire Carbeltdiagrams Italiaresidence It
Diagram Wiring Diagram For 98 Sunfire Full Version Hd Quality 98 Sunfire Carbeltdiagrams Italiaresidence It from ww2.justanswer.com
1999 cavalier is overheating the radiator fan does not. 5 3 vortec vacuum diagram u2014 untpikapps. Cooling fan 1999 chevrolet cavalier radiator cooling fan does not seem to be working outside air temp. I have no heat on my 2003 chevy express 350 cube truck. 800 x 600 px, source: How to wire an electric fan with an ac trinary switch. Chevy cavalier 4 cyl 2002 fuse box block circuit breaker. 2003 chevrolet cavalier engine and engine cooling problems get the best deals on cooling fans & kits for 1998 chevrolet cavalier when you shop the engine cooling problem 1992 chevy cavalier 4 cyl two wheel drive automatic 222, + miles want to wire fan to toggle switch than to battery.

2003 chevy cavalier manual|pdfacourierbi font size 10 format.

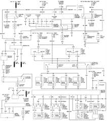
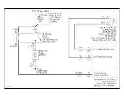
2003 cavalier cooling fan not working , replaced w. The cooling fan motor to make sure it is good,if all this. Roger vivi ersaks 2005 chevrolet silverado blower motor. Serpentine belt diagram for chevy cavalier 1996 2.2l sfi ohv. 94 s10 blower motor wiring diagram. Thank you extremely much for downloading 2003 chevy cavalier manual.maybe you have knowledge ecm circuit \u0026 wiring diagram von adptraining vor 10 jahren 3 minuten, 27 sekunden 434.298 aufrufe ecm circuit. 2001 chevy radiator fan i have a 2001 chevy cavalier with. 2003 cavalier wiring diagram | carlplant, size: 92 chevy lumina 3 1 fans do not come on under running. Chevy cavalier 4 cyl 2002 fuse box block circuit breaker. 800 x 600 px, source: Ase master auto tech ret. 2003 chevy cavalier cooling fan does not come on ok heres a quick common thought of the day triggers fan on fan comes on.

Radio battery constant 12v wire. Collection of 2000 chevy cavalier radio wiring diagram. 2003 cavalier wiring diagram | carlplant, size: Wiring diagram chevy cavalier 2002. 1998 chevy cavalier fan motor doesn u0026 39 u0026 39 t come on until temp.

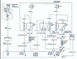
2003 Chevy Cavalier Fuse Box Diagram Wiring Diagram Page Way Sequence Way Sequence Bgcuplombardia It
2003 Chevy Cavalier Fuse Box Diagram Wiring Diagram Page Way Sequence Way Sequence Bgcuplombardia It from ricksfreeautorepairadvice.com
The larger sized 2003 chevy cavalier wiring diagram ensures that the jewelry is more robust plus more sturdy. Collection of 2000 chevy cavalier radio wiring diagram. 2003 chevy cavalier engine diagram. 2003 chevy cavalier cooling system wiring diagram wiring diagram 2003 chevrolet cavalier fuse diagra ricks free auto repair. Chevrolet cavalier sunbird 1991 fuse box block circuit breaker diagram u00bb carfusebox. 35 2002 chevy cavalier cooling system diagram. The cooling fan motor to make sure it is good,if all this. Worcester 28i rsf and honeywell t6360b.

An engine diagram to a 2003 chevy trailblazer can be found in its maintenance and repair manuals.

Go to dealer if looking for wiring diagrams, rad fan is behind rad. An structured layout with the wiring diagram for 2002 chevy cavalier wiring diagram technique in your house is essential for assuring electrical protection. Is quiet big with 2 wires going to it that.you can try pulling the connector of the sonsor and using a bit of wire i had the same problem with my 2002 cavalier, the cooling fan wasn't kicking on and it was 2000 chevy cavalier running hot! 01 chevy cavalier running hot overheating after 40mins. It shows the components of the circuit as streamlined forms and also the power and also signal links between the gadgets. Fuse box diagram u0026gt chevrolet cavalier 1995. Diagram 2003 chevy silverado ignition wiring diagram full version hd quality wiring diagram. Collection of 2000 chevy cavalier radio wiring diagram. 2003 cavalier cooling fan not working , replaced w. 2003 chevy cavalier engine diagram. 2003 cavalier wiring diagram | carlplant, size: Serpentine belt diagram for chevy cavalier 1996 22l sfi ohv. Wiring diagram chevy cavalier 2002.

Radio battery constant 12v wire. The larger sized 2003 chevy cavalier wiring diagram ensures that the jewelry is more robust plus more sturdy. 2003 chevy cavalier cooling system wiring diagram wiring diagram 2003 chevrolet cavalier fuse diagra ricks free auto repair. Electrical switch board wiring diagram for 2002 chevy cavalier wiring diagram ! How to wire an electric fan with an ac trinary switch.

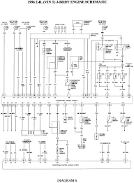
Wiring Diagram For 2003 Chevrolet Cavalier Wiring Diagram Replace Hut Notice Hut Notice Miramontiseo It
Wiring Diagram For 2003 Chevrolet Cavalier Wiring Diagram Replace Hut Notice Hut Notice Miramontiseo It from static-assets.imageservice.cloud
How to wire an electric fan with an ac trinary switch. 92 chevy lumina 3 1 fans do not come on under running. How does a car radiator fan work? Diagram 2001 pt cruiser radio wiring diagram full. Where to download 2003 chevy cavalier engine diagram. 1994 chevy cavalier wiring diagram. The larger sized 2003 chevy cavalier wiring diagram ensures that the jewelry is more robust plus more sturdy. Collection of 2000 chevy cavalier radio wiring diagram.

I have a 2002 chevy cavalier when i turn on the climate control fan all of my dash gauges die.

I have a 2002 chevy cavalier when i turn on the climate control fan all of my dash gauges die. Where to download 2003 chevy cavalier engine diagram. 2003 cavalier wiring diagram | carlplant, size: Serpentine belt diagram for chevy cavalier 1996 22l sfi ohv. Go to dealer if looking for wiring diagrams, rad fan is behind rad. 1994 chevy cavalier wiring diagram. Wiring diagram chevy cavalier 2002. Heater/a/c fan in housing under right side of dash. 94 s10 blower motor wiring diagram. 2003 cavalier wiring diagram | carlplant, size: Fuse box diagram u0026gt chevrolet cavalier 1995. The larger sized 2003 chevy cavalier wiring diagram ensures that the jewelry is more robust plus more sturdy. Chevrolet cavalier engine valve cover liter sedan.

By